Formació d'interès per a empreses



Jornada d’Anàlisi del Decret Llei 8/2025, per accelerar projectes estratègics, per empreses i administracions

17/03/2026

Presencial

CentreBIT Menorca
Polígon Industrial, La Trotxa. Av. des Camp Verd. Núm. 4. 07730 Alaior – Menorca

Direcció General de Projectes Estratègics, Fons Europeus i Simplificació Administrativa

Horari: 10.00h a 12.30h

Noves oportunitats per invertir en balears: presentació del Decret llei de projectes estratègics

06/03/2026

Presencial

Saló d'actes CAEB, Palma (Carrer d'Aragó, 215)

CAEB i la Direcció General de Projectes Estratègics, Fons Europeus i Simplificació Administrativa

Horario: 9.30h a 11.30h

Sessió de treball per ajudar les empreses a accedir a finançament europeu i desenvolupar propostes de projectes

24/03/2026

En línia

𝗖𝗘𝗦𝗔𝗠 𝗪𝗼𝗿𝗸𝘀𝗵𝗼𝗽: 𝗘𝘂𝗿𝗼𝗽𝗲𝗮𝗻 𝗙𝘂𝗻𝗱𝗶𝗻𝗴𝗿𝗲 𝗦𝗠𝗘𝘀

Horari: de 9.00h a 11.00h

Jornada Tècnica sobre l'Anàlisi del Decret Llei 8/2025, per accelerar projectes estratègics

23/02/2026

Presencial

Auditori del ParcBit (ctra. de Valldemossa, km 7,4, Palma)

Direcció General de Projectes Estratègics, Fons Europeus i Simplificació Administrativa

Horari: 9.30h a 13.30h

Com aprofitar les oportunitats de la contractació pública per fer créixer la teva PIME i eines de IA

12/02/2026

Presencial

Aula de PIMEM, Camí Vell de Bunyola 37B – 1a Planta (Poligon Son Castelló)

Pimem i la Direcció General de Projectes Estratègics, Fons Europeus i Simplificació Administrativa

Horari: de 10.00h a 13.45h

Jornada Informativa – HORITZÓ EUROPA
EUROPEAN INNOVATION COUNCIL (EIC) – Convocatòries 2026

29/01/2026

En línia

European Innovation Council (EIC) i Junta d'Andalusia

Horari: 10.00h a 12.30h

Programa de Transformació Digital i Intel·ligència Artificial per a autònoms, directius i responsables d’àrea de pimes de les Illes Balears

27/01/2026

Presentació en línia,15/01/2026 (de 9 h a 10.20 h)

En línia i presencial (Mallorca)

En línia (altres illes)

LabPyme

Jornades de Turisme, Enogastronomia i Producte Local

26 i 27/11/2025

Presencial Mallorca. Finca Son Mir

Conselleria d’Agricultura, Pesca i Medi Natural

Horario: 9.00h a 19.00h

Jornada Empresa, ètica i comunicació: comunicació efectiva en l’era digital

21/11/2025

Presencial Sala Tramuntana, Real Club Nàutic de Palma

La Conselleria d'Empresa, Autònoms i Energia, a través de l'Agència de Desenvolupament Regional de les Illes Balears (ADR Balears)

Horari: 11.30h a 14.00h

I Jornada de màrqueting agroalimentari

27/10/2025

Presencial Espai "Francesc Quetglas"
C. de Manacor, 156 Palma

Conselleria d’Agricultura, Pesca i Medi Natural

Horari: 9.00h a 14.00h 

Programa de Formació en Transformació Digital & Intel·ligència Artificial

21/10/2025

En línia i presencial (Mallorca) 

El línia (altres illes)

A determinar

LabPyme

Registre de jornades: Com adaptar-nos a la nova regulació amb Kit Digital

10/07/2025

En línia

Oficina Acelera Pyme de la Cambra de Comerç de Mallorca

Horari:11.00h

Jornada sobre possibilitats de finançament per a empreses de Balears

08/05/2025

Presencial Sala de Premsadel Parc Bit

La Fundació Bit,el Centre per al Desenvolupament Tecnològic i la Innovació (CDTI) i la Direcció General d'Innovació i Transformació Digital

Horari: 10.00h

Jornades d'Economia i Defensa: Beneficis i externalitats de l'ecosistema d'R+D+i

24/02/2025

Presencial Aula de Graus de l'Edifici Gaspar Melchor de Jovellanos (UIB, Palma)

Facultat d'Economia i Empresa de la Universitat de les Illes Balears (UIB)

Horari: de 12.00h a 14.00h

Programa intensiu de formació i consultoria aprendre a dissenyar un procés de vendes eficaç. Acadèmia de vendes digital

03/03/2025

Presencial IFOC Palmanova
C. Diego Salvà Lezaun, n.2 07181 Palmanova 

Institut de Formació i Ocupació de Calvià (IFOC)

Horari: de 16.00h a 20.00h

Jornada informativa sobre dades empresarials com a base de la teva estratègia comercial en el marc Kit Digital

30/01/2025

En línia

Cambra de Comerç de Menorca

Horari: 9.30 a 10.30h

Curs Formació Superior en Transformació Digital

Informació curs PDF

 27/01/2025 -
15/05/2025

En línia i Presencial (Mallorca)

El línia (altres illes)

LabPyme

Dimarts i dijous: 15.30h a 19.30h

Sessió informativa sobre les convocatòries Innovative Health Initiative (IHI), call 9 i call 10

22/01/2025

En Línia

CATALONIA.HEALTH, en col·laboració amb el Centro para el Desarrollo Tecnológico y la Innovación (CDTI) i ACCIÓ

Horari: 11.00 a 13.00h

Jornada Intel·ligència Artificial: el marc legal a Europa

02/12/2024

Presencial

Arxiu del Regne de Mallorca

Carrer de Ramon Llull, 3, 07001 Palma.

Europe Direct Illes Balears (Govern de les Illes Balears); Fundació Bit i Enterprise Europe Network Illes Balears

Horari: 9.00 a 12.30h

Sessió informativa Convocatòria Media 2025: Films on the move

27/11/2024

En línia

Europa Creativa Media

Horari: 15.30 a 17.00h

Idioma: anglès

Formació Superior en Transformació Digital


Informació curs PDF
Programació curs PDF

25/11/2024 - 14/04/2025

Presencial i en línia

LabPyme

Dimarts, dijous i divendres

Sessió informativa Convocatòria Media 2025: Innovative Tools and Business Models

21/11/2024

En línia

Europa Creativa Media

Horari: 11.30 a 13.00h

Idioma: anglès

Sessió informativa Convocatòria Media 2025: Media Literacy i Journalism Partnerships

14/11/2024

En línia

Europa Creativa Media (Comissió Europea)

Horaris:

Literacy:10.30 a 12.00h

Journalism: 14.00-15.30h

Idioma: anglès

Sessió informativa Convocatòria Media 2025: Media Freedom Rapid Response Mechanism

12/11/2024

En línia

Europa Creativa Media (Comissió Europea)

Horari: 10.00 a 11.30h

Idioma: anglès

Sessió informativa Convocatòria Media 2025: Video Games and Immersive Content Development

06/11/2024

En línia

Europa Creativa Media (Comissió Europea)

Horari: 10.00 a 11.30h

Idioma: anglès

Taller gratuït IA per a pimes

05/11/2024

Presencial

Plaça de la Vila. Porreres (Mallorca)

Oficina Acelera Pyme i Consell de Mallorca

Horari: 13.30h

Píndola d’Eficiència Energètica

27/11/2024

Presencial

Mallorca: C/ Laura Bassi 07121 ParcBit

Fundació BIT (Fundació Balear d'Innovació i Tecnologia)

Horari: 09.00h a 14.00h

Píndola d’Eficiència Energètica

30/10/2024

Presencial

Menorca: Av. des Camp Verd, 4, 07730 Alaior

Fundació BIT (Fundació Balear d'Innovació i Tecnologia)

Horari: 09.00h a 14.00h

Adopta la IA a la teva empresa amb Kit Digital

23/10/2024

Presencial

Sala Polivalent Can Ramis dAlcúdia.

Cambra de Comerç de Mallorca

Horari: 10.00h

Ajuts 2024. Ajuts d’Estat i Incentius Regionals

Documentació de la Jornada

04/10/2024

Presencial i En línia

Saló d'actes Caeb
C/ Aragó, 215
07008 Palma

Direcció General de Fons Europeus i la Confederació d'Associacions Empresarials de Balears (CAEB)

Horari: 10.00h a 12.30h

Conferència Més enllà de l'Horitzó

28/11/2024

Presencial

Palau d'Exposicions i Congressos Oviedo

C. Arturo Álvarez Buylla,

Govern d'Espanya

12a Conferència del Programa Marc de Recerca i Innovació de la UE a Espanya. Horitzó Europa

Horari: 9.00 a 17.45 h

Jornada de fiscalidad de la innovación i REIB

08/10/2024

Presencial

Edifici Disset, A6. 07121 – ParcBIT. Illes Balears

Clusters de les Illes Balears i Turistec

Horari: 9.30 a 12.30h

Píndoles de formació en Sostenibilitat: Economia Circular

Mallorca:06/11/2024

Menorca:20/11/2024

Presencial

Mallorca: C/ Laura Bassi 07121 ParcBit

Menorca: Av. des Camp Verd, 4, 07730 Alaior

Fundació BIT (Fundació Balear d'Innovació i Tecnologia)

Horaris:

Mallorca: 9.00 a 14.00h

Menorca: 15.00 a 20.00h

Píndoles de formació en Sostenibilitat: Eficiència Energètica

Mallorca:23/10/2024

Menorca:30/10/2024

Presencial

Mallorca: C/ Laura Bassi 07121 ParcBit


Menorca:  Av. des Camp Verd, 4, 07730 Alaior

Fundació BIT (Fundació Balear d'Innovació i Tecnologia)

Horaris:


Mallorca: 9.00 a 14.00h

Menorca: 15.00 a 20.00h

Sessió formativa sobre Ajuts d'Estat i Incentius regionals

04/10/2024 Presencial i En Línia

CAEB, Saló d'actes

C/ Aragó, 215
07008 Palma

Direcció General de Fons Europeus i CAEB

Horari: 10.00h a 12.30h

Webinar Nou Ajut 3.000€ per a autònoms consolidats

08/08/2024 En línia

Acelera Pyme i Consell de Mallorca

Horari: 10.30h

Webinar informatiu sobre el nou Kit Digital i Kit Consulting per a la teva transformació digital

15/07/2024 En línia

Acelera Pyme i Consell de Mallorca

Horari: 11.00h

Avaluació de la política de sostenibilitat de la teva empresa

29/05/2024 En línia

Projecte I-STARS, cofinançat per la Unió Europea, i del qual forma part Cambra Mallorca

Horari:15h a 17h

Idioma: anglès

WEBINARI Presentació de l´Estudi Sector AgriFoodTech. Tecnologies, productes i serveis per a la transformació digital del sector agroalimentari espanyol.

16/05/2024 En Línia

Ministeri d'Agricultura, Pesca i Alimentació

Horari: 12.00h

ProgramaPDF

Presentació dels ajuts Next Generation per a la transformació, creixement i formació digital per a la teva Pime.

16/04/2024 Presencial

Sala d’actes Conselleria d’Empresa, Ocupació i Energia. Plaça de Son Castelló, 1 Palma

Conselleria d’Empresa, Ocupació i Energia. Plaça de Son Castelló, 1 Palma

Horari: 11.00h a 14.00h

El Pla de Recuperació d’Espanya. Un impuls a la competitivitat de la Unió Europea

14/03/2024 En Línia i presencial

Auditori Rafel del Pino

 C. Rafael Calvo, 39 A Madrid

La Representació de la Comissió Europea a Espanya

Horari: 9.30h a 15.00h

Conferència de la Plataforma de Transició Justa

16-18/04/2024 En Línia i Presencial

Maison du Bois, Av. des Volontaires 2, 1040 Etterbeek, Bèlgica

Comissió Europea (DG Regio)

Horari: 9.00h a 17.00h

Jornada sobre comunitats energètiques i autoconsums col·lectius a Polígons industrials

28/02/2024 Presencial i En Línia

Conselleria d’Empresa, Ocupació i Energia
Plaça de Son Castelló, 1 Palma

Oficina per a la Transició Energètica

Institut Balear de l’Energia

 

Horari: 9.30h a 14.00h

 

Sessió Informativa 1a Convocatòria Programa Interreg NEXT-MED 2021-27

20/02/2024 Presencial

CaixaForum C. Eduardo Primo Yúfera, 1A
Ciutat de les Arts i les Ciències

València

Interreg NEXT-MED Horari: 9.45h a 17.00h

Webinar informatiu: Presentació convocatòria "Última Milla"

06/02/2024 En Línia

SEGITTUR Horari: 11.00h

ChatGPT per a empreses

06/02/2024 Presencial

CEIP Ses Marjades
Joan Marqués Arbona, 9, Sóller

Acelera Pyme Horari: 19.00h a 20.30h

Digitalitza tu empresa amb el Kit Digital

06/02/2024 En línia i Presencial

Cambra Menorca

Miquel Verí, 3A Maó

Cambra de Menorca i Acelera Pyme Horari: 9.30h a 10.30h

Trobada Empresarial

06/02/2024 Presencial PalmaActiva C Socors,22 PalmaActiva i Joves Empresaris Horari: 9.00h a 11.00h

Clean Hydrogen Partnership Info Day 2024

26/01/2024 En línia Comissió Europea

Horari:9.00h a 18.00h

Idioma:anglès

VII edició Stem Talks

25-26/01/2024 En línia i presencial Centre Bit Menorca Fundació Bit
Curs de transformació digital per a responsables d'empreses 29/01/2024 En línia i presencial Cambra de  Menorca Cambra de Menorca
Curs de Creació d'empreses 16.01.2024 En línia Cambra de Comerç Mallorca Horari: 9.30h
Webinari sobre la convocatòria Ramón y Cajal 11.01.2024 En Línia Agencia Estatal d'investigació (AEI) Horari: 11.00h
Jornada Intel·ligència Artificial i Ciberseguretat a l’empresa i l’Administració Pública 15/12/2023 Presencial Sala d'actes Edifici Jovellanos UIB Universitat de les Illes Balears (Facultat de Dret) Horari: 9.30h a 18.30h
Recerca a la realitat. Solucions digitals als reptes europeus 5-6/02/2024 Línia Presidència belga UE i la Comissió Europea
Networking Creativitat Compartida 18/12/2023 Línia Oficina Acelera Pyme Rural Mallorca Activa - Consell de Mallorca Horari: 18.00h
Taller de Ciberseguretat per a pimes 29/11/2023 Presencial Auditori Municipal Porreres Oficina Acelera Pyme Rural Mallorca Activa - Consell de Mallorca Horari: 19.00h a 20.30h
El programa Kit Digital pel sector comerç 16/11/2023 Línia Red.es (medi propi adscrit al Ministeri d’Assumptes Econòmics i Transformació Digital) Horari d’11.00h a 12.00h
I-Talent, Gestió del Talent a l'empresa 13/11/23 i 20/11/23 Presencial Conselleria d'Empresa, Ocupació i Energia Institut d'Innovació Empresarial de les Illes Balears Horari de 16:00h a les 19:00h
Webinar: Horizon Europe Balears Cluster 5 i 6 07/11/2023 Línia La Direcció General de Recerca, Innovació i Transformació Digital i el Centro para el Desarrollo Tecnológico y la Innovación (CDTI), amb el suport de la Fundació Bit A les 10h
Genera contingut de qualitat per Instagram de la teva campanya de Nadal 14/11/2023 Línia Accelera Pime i el Consell Insular de Mallorca A les 13:30h
Programa I-Stars per a pimes turístiques 15/11/2023 Línia I-STARS Veure pàgina dels cursos
Novembre IA. Intel·ligència Artificial al servei de les pimes 03/11/2023 Presencial Auditori Parc Bit Conselleria d’Economia, Hisenda i Innovació, a través de la Direcció General de Recerca, Innovació i Transformació Digital, i amb la col·laboració de la Fundació Bit. Horari de 10.00h a 13.30h
Darrera cridada. Fons Next Generation 2024 26/10/23 Línia 7Experts 12h
Jornada d’Empreses Innovadores (Clústers Day 2023) 10/11/23 Presencial Auditori del Parc Bit Conselleria d’Economia, Hisenda i Innovació i la Direcció General de Recerca, Innovació i Transformació Digital, i amb la col·laboració de la Fundació Bit i les Agrupacions Empresarials Innovadores de les Illes Balears (AEIB) De 9h a 14:30h
Consultes subvencions energia i canvi climàtic Dimarts no festius Línia Conselleria d'Empresa, Ocupació i Energia De 13:30h a 14:30h
Intel·ligència Artificial al servei de les pimes 03/11/23 Presencial Auditori del Parc Bit Conselleria d’Economia, Hisenda i Innovació, a través de la Direcció General de Recerca, Innovació i Transformació Digital, i amb la col·laboració de la Fundació Bit De 10h a 13:30h
Fòrum Tecnològic Mallorca 2023 26/10/23 Presencial Hotel Gran Melià Victòria ASLAN De 8:45h a 17:00h
Monitoritzant el trànsit circular 9/11/23 Presencial Parc de Tecnologies Ambientals de Mallorca IMPULSA BALEARS A les 9h
Per què i com elevar l'ambició circular de la planta hotelera balear? 16/10/23 Presencial FEHM IMPULSA BALEARS A les 9:30h
Capacitació i formació empresarial en innovació i sostenibilitat Del 24/10/23 al 30/11/23 Presencial Sala de Formació de la Fundació Bit Direcció General de Recerca, Innovació i Transformació Digital amb la col·laboració de la Fundació Bit 12 jornades de 180 minuts en horari de 15h a 18h
Gestió de la sostenibilitat empresarial 24/10/23 Línia Facultat d'Economia i Empresa i la Facultat de Turisme de la UIB, i Eticentre De 18:00h a 19:30h
Internet de les coses 17/10/23 Presencial Sala de Premsa Parc Bit (Centre Empresarial Son Espanyol) Conselleria d’Economia, Hisenda i Innovació, a través de la Direcció General de Recerca, Innovació i Transformació Digital, amb la col·laboració de la Fundació Bit De 10:45h a 12:45h
Infoday Nacional CDTI Clúster 4 Industria 2024 19/10/23 Presencial Sala d'actes del CDTI Centro para el Desarrollo Tecnológico Industrial De 10h a 14h
RURAL'UP Del 9/10/23 al 29/11/23 Presencial Centre BIT Raiguer-Inca CaixaBank, l’IDI i SOIB, i la participació d’empreses del sector agrari i agroalimentari De 17h a 20h
Guia de bones pràctiques en innovació per a Destinacions Turístiques Intel·ligents 21/09/23 Línia SEGITTUR i la Fundació COTEC De 12:30h a 14h
Next Generation Innovators Summits 10/10/23 Presencial Reina Sofía Museum Auditorium (Madrid) Ministerio de Ciencia e Innovación De 9h a 22:30h
Presentació del programa d'acceleració de startups 12/09/23 Línia Escola d'Organització Industrial A les 9h
Curs d’estructuració de projectes d’innovació per a la presentació a convocatòries competitives 2023 7 sessions entre el 2 i el 20 d'octubre de 2023, sessions Presencial Parc Bit (Mallorca) i Centre Bit (Menorca) Fundació BIT
Innovació en el model de negoci: claus, metodologia i eines 28/09/23 En línia FUEIB Horari: de 12h a 14h
La digitalització com a procés transformador del sector agro 21/09/23 Presencial Centre Capvespre Sóller (Mallorca) AnySolution,Cooperatives Agro-alimentàries Illes Balears, Cooperativa Agrícola de Soller i Mallorca New Potatoes Horari: d'11h a 13h
De la sostenibilitat a la regeneració: com impulsar projectes sostenibles i transformadors 14/09/23 En línia FUEIB Horari: de 12h a 14h

Jornada informativa Fons Tecnològic-Comerç

El passat 12 de maig de 2023 va tenir lloc la sessió informativa sobre els ajuts destinats a donar suport i impulsar la competitivitat i modernització, a través de la transformació digital i sostenible de les petites i mitjanes empreses de comerç i de les associacions sense ànim de lucre, tant de la convocatòria 2022 recentment concedida com de la prevista per al 2023.

Descarrega el programa


Jornada CAEB-OIE: «Panorama general sobre els fons Next Generation EU»

El passat 9 de maig de 2023 va tenir lloc una jornada sobre el «Panorama general sobre els fons Next Generation EU», organitzada en el marc del conveni signat entre la Conselleria de Fons Europeus, Universitat i Cultura i la CAEB, en matèria de suport a les empreses de les Illes Balears per incrementar les seves possibilitats d'accés als fons europeus.

Descarregar programa


Cicle (IN) formatiu per a empreses

Sessions formatives i informatives «Els fons Next Generation EU, una oportunitat de transformació per a les empreses de les Illes Balears» dirigides a les pimes de la comunitat autònoma

L’objectiu d’aquestes sessions formatives és acostar a les pimes informació pràctica que els faciliti participar de les convocatòries d’ajudes finançades amb els fons Next Generation EU.


La finalitat és animar i assessorar a les empreses per a que preparin projectes per poder presentar-se a convocatòries d’ajudes públiques finançades amb fons europeus i no perdre l’oportunitat de trobar l’encaix dels seus projectes a cada una de les convocatòries.


El cicle es compon de tres sessions d’una hora i mitja, en les quals s’aborden temes d’especial interès per a les empreses d’una forma especialitzada i concentrada. Cada sessió es divideix en tres parts: una part formativa, seguida d’una altra de caràcter informatiu i, finalment, un torn obert de paraules amb l’objectiu de reservar un espai per a la resolució de dubtes i permetre el diàleg.

Primer cicle 2022:

Descarregar programa INSCRIPCIÓ

Materials del cicle:

Sessió 03/10/2022

Vídeo

Presentació

Sessió 07/11/2022

Vídeo

Presentació Pere Jiménez 

Presentació OIE 

Altres documents d'informacio pràctica:

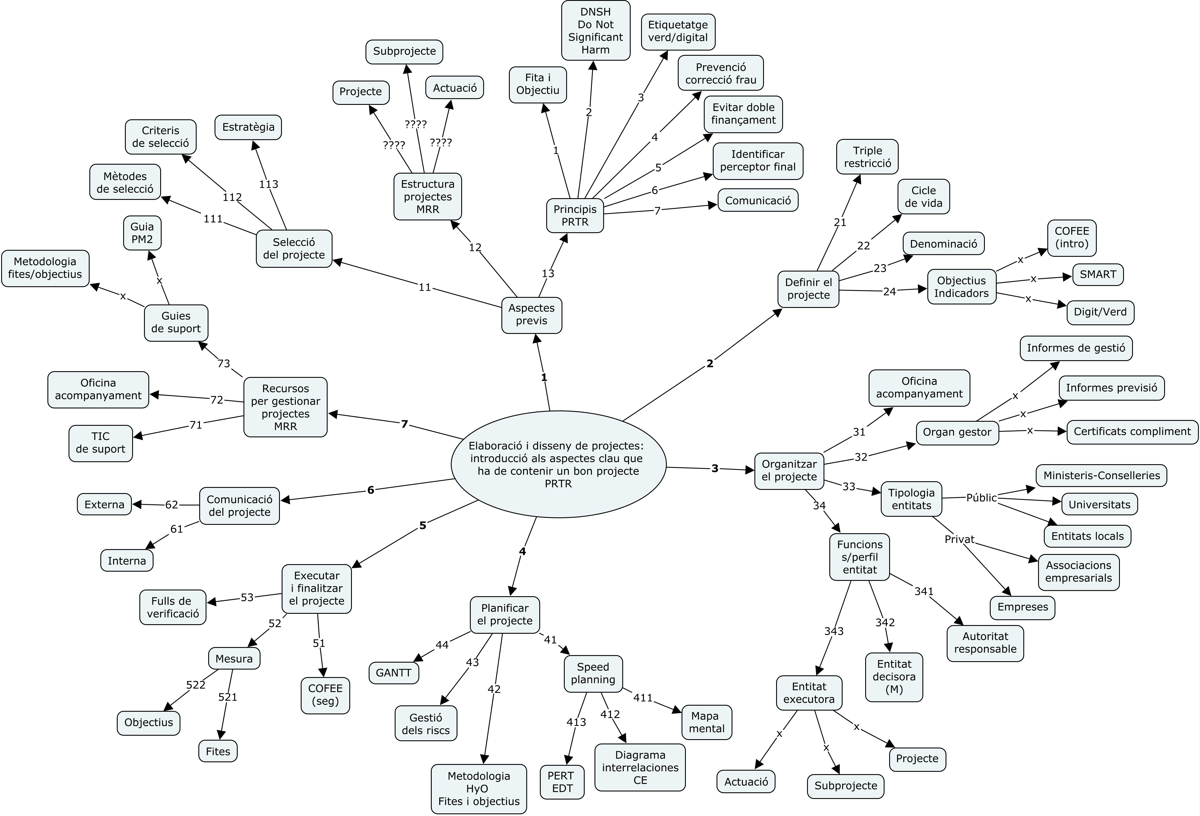
Esquema projectes PRTR (visió estructura organismes gestors fins a empresa)

Metodologia de gestió de fites i objectius del PRTR

Guia de gestió de projectes (genèric - CE) v 3.0.1

Eina per fer mapes mentals i conceptuals: CMAPTOOLS

Eina per planificar projectes: GANTTPROJECT

Sessió 12/12/2022

Vídeo

Presentació

Presentació OIE

"Monitoritzant el trànsit circular" 9/11/23 Presencial Parc de Tecnologies Ambientals de Mallorca IMPULSA BALEARS A les 9h
16/10/23 Presencial FEHM IMPULSA BALEARS A les 9:30h
Del 24/10/23 al 30/11/23 Presencial Sala de Formació de la Fundació Bit Direcció General de Recerca, Innovació i Transformació Digital amb la col·laboració de la Fundació Bit 12 jornades de 180 minuts en horari de 15h a 18h
WEBINAR: "Gestió de la sostenibilitat empresarial" 24/10/23 Línia Facultat d'Economia i Empresa i la Facultat de Turisme de la UIB, i Eticentre De 18:00h a 19:30h
Internet de les coses 17/10/23 Presencial Sala de Premsa Parc Bit (Centre Empresarial Son Espanyol) Conselleria d’Economia, Hisenda i Innovació, a través de la Direcció General de Recerca, Innovació i Transformació Digital, amb la col·laboració de la Fundació Bit De 10:45h a 12:45h
Infoday Nacional CDTI Clúster 4 Industria 2024 19/10/23 Presencial Sala d'actes del CDTI Centro para el Desarrollo Tecnológico Industrial De 10h a 14h
RURAL'UP Del 9/10/23 al 29/11/23 Presencial Centre BIT Raiguer-Inca CaixaBank, l’IDI i SOIB, i la participació d’empreses del sector agrari i agroalimentari De 17h a 20h
Guia de bones pràctiques en innovació per a Destinacions Turístiques Intel·ligents 21/09/23 Línia SEGITTUR i la Fundació COTEC De 12:30h a 14h
Next Generation Innovators Summits 10/10/23 Presencial Reina Sofía Museum Auditorium (Madrid) Ministerio de Ciencia e Innovación De 9h a 22:30h
Presentació del programa d'acceleració de startups 12/09/23 Línia Escola d'Organització Industrial A les 9h
Curs d’estructuració de projectes d’innovació per a la presentació a convocatòries competitives 2023 7 sessions entre el 2 i el 20 d'octubre de 2023, sessions Presencial Parc Bit (Mallorca) i Centre Bit (Menorca) Fundació BIT
Innovació en el model de negoci: claus, metodologia i eines 28/09/23 En línia FUEIB Horari: de 12h a 14h
La digitalització com a procés transformador del sector agro 21/09/23 Presencial Centre Capvespre Sóller (Mallorca) AnySolution,Cooperatives Agro-alimentàries Illes Balears, Cooperativa Agrícola de Soller i Mallorca New Potatoes Horari: d'11h a 13h
De la sostenibilitat a la regeneració: com impulsar projectes sostenibles i transformadors 14/09/23 En línia FUEIB Horari: de 12h a 14h

Jornada informativa Fons Tecnològic-Comerç

El passat 12 de maig de 2023 va tenir lloc la sessió informativa sobre els ajuts destinats a donar suport i impulsar la competitivitat i modernització, a través de la transformació digital i sostenible de les petites i mitjanes empreses de comerç i de les associacions sense ànim de lucre, tant de la convocatòria 2022 recentment concedida com de la prevista per al 2023.

Descarrega el programa


Jornada CAEB-OIE: «Panorama general sobre els fons Next Generation EU»

El passat 9 de maig de 2023 va tenir lloc una jornada sobre el «Panorama general sobre els fons Next Generation EU», organitzada en el marc del conveni signat entre la Conselleria de Fons Europeus, Universitat i Cultura i la CAEB, en matèria de suport a les empreses de les Illes Balears per incrementar les seves possibilitats d'accés als fons europeus.

Descarregar programa


Cicle (IN) formatiu per a empreses

Sessions formatives i informatives «Els fons Next Generation EU, una oportunitat de transformació per a les empreses de les Illes Balears» dirigides a les pimes de la comunitat autònoma

L’objectiu d’aquestes sessions formatives és acostar a les pimes informació pràctica que els faciliti participar de les convocatòries d’ajudes finançades amb els fons Next Generation EU.


La finalitat és animar i assessorar a les empreses per a que preparin projectes per poder presentar-se a convocatòries d’ajudes públiques finançades amb fons europeus i no perdre l’oportunitat de trobar l’encaix dels seus projectes a cada una de les convocatòries.


El cicle es compon de tres sessions d’una hora i mitja, en les quals s’aborden temes d’especial interès per a les empreses d’una forma especialitzada i concentrada. Cada sessió es divideix en tres parts: una part formativa, seguida d’una altra de caràcter informatiu i, finalment, un torn obert de paraules amb l’objectiu de reservar un espai per a la resolució de dubtes i permetre el diàleg.

Primer cicle 2022:

Descarregar programa INSCRIPCIÓ

Materials del cicle:

Sessió 03/10/2022

Vídeo

Presentació

Sessió 07/11/2022

Vídeo

Presentació Pere Jiménez 

Presentació OIE 

Altres documents d'informacio pràctica:

Esquema projectes PRTR (visió estructura organismes gestors fins a empresa)

Metodologia de gestió de fites i objectius del PRTR

Guia de gestió de projectes (genèric - CE) v 3.0.1

Eina per fer mapes mentals i conceptuals: CMAPTOOLS

Eina per planificar projectes: GANTTPROJECT

Sessió 12/12/2022

Vídeo

Presentació

Presentació OIE